
國務院辦公廳印發《關于建立企業信用狀況
綜合評價體系的實施方案》的通知
國辦發〔2026〕8號
各省、自治區、直轄市人民政府,國務院各部委、各直屬機構:
《關于建立企業信用狀況綜合評價體系的實施方案》已經國務院同意,現印發給你們,請認真貫徹執行。
國務院辦公廳
2026年3月29日
(此件公開發布)
關于建立企業信用狀況
綜合評價體系的實施方案
信用是企業重要的無形資產。為建立企業信用狀況綜合評價體系,提高評價水平,推動企業誠信守法經營,營造良好市場環境,制定本實施方案。
一、建立企業信用狀況綜合評價體系制度框架。企業信用狀況綜合評價主要包括公共信用評價和市場化信用評價。公共信用評價由政府部門遵循公益性原則組織開展,反映企業遵守法律法規和相關管理規定情況,主要服務政府管理。市場化信用評價由征信機構、信用評級機構、行業協會商會等第三方機構依法依規開展,反映企業參與市場活動的違約風險,主要服務融資授信、商業往來等市場活動。更好發揮公共信用評價結果在企業信用狀況綜合評價中的基礎性作用,推動公共信用評價和市場化信用評價相互融合,逐步形成統一的企業信用狀況綜合評價體系。
二、完善公共信用評價體系。公共信用評價主要包括公共信用綜合評價和行業信用評價。國家發展改革委建立健全公共信用綜合評價制度,開展公共信用綜合評價工作,反映企業公共信用總體狀況。行業主管部門(含行業管理部門和業務主管單位,下同)在公共信用綜合評價的基礎上,建立健全本領域的行業信用評價制度,反映企業在某一領域的公共信用狀況。以公共信用綜合評價為基礎,推動不同行業信用評價協同,構建評價規則統一、評價過程規范、評價結果互知、應用場景廣泛的公共信用評價體系。
三、統一公共信用評價規則。公共信用評價指標數據原則上應當來源于公共信用信息,可以視情將有關部門在履職過程中產生或獲取的其他能夠反映企業信用狀況的信息納入指標數據范圍。評價結果由高至低原則上劃分為“A”、“B”、“C”、“D”四級;評價結果采取分數制的,應明確四級對應的分數段。針對同一主體的兩次評價間隔最長不超過一年,有條件的部門可以根據實際情況提高評價頻次。公共信用評價相關規則應當向社會公開。各地區各部門不得假借公共信用評價之名,違規設置準入門檻、實行地方保護或干涉經營主體自主交易,不得減損經營主體依法應獲得的公共服務,不得妨礙全國統一大市場建設。
四、統一行業信用評價管理。開展行業信用評價的行業主管部門,應當制定本行業全國統一的評價規則,包括評價指標、評價方法、評價流程、等級分類、結果應用等。行業主管部門應當依據行業信用評價結果,對監管對象實施差異化監管,并在評先評優、提供綠色通道等惠企服務、給予財政資金獎補等工作中參考行業信用評價結果。行業主管部門如未制定統一的信用評價規則,各地方原則上不得自行開展行業信用評價,確需開展的,相關評價規則須報經行業主管部門同意。
五、統一公共信用評價結果公示渠道。有關部門可以主動向社會公開或依申請公開公共信用評價結果。全國信用信息共享平臺歸集公共信用評價結果,經數據來源單位同意按需求向有關部門共享。公共信用評價結果通過“信用中國”網站和行業主管部門網站公示,企業可以查詢自身評價結果,也可以授權其他主體查詢。
六、健全行業信用評價協同機制。行業主管部門將公共信用綜合評價結果納入行業信用評價指標體系,具體權重根據實際情況確定。公共信用綜合評價為“D”級的,行業信用評價不得評為“A”級。相關部門和單位應當對照公共信用綜合評價數據目錄,按照職責及時將相關數據以物理歸集方式共享至全國信用信息共享平臺。國家發展改革委及時將公共信用綜合評價結果推送至各地方各有關部門。
七、規范發展市場化信用評價。征信機構、信用評級機構依法采集企業的公共信用信息、金融信用信息、商業信用信息,對企業在市場活動中的信用狀況作出評價,有償提供給有合法需求的使用者,評價主要服務于融資等經濟金融活動。征信機構可以采集政府公開信息、人民法院依法公布的判決裁定信息,也可以通過信息主體、企業交易對方、行業協會等依法依規采集企業信用信息。行業協會商會可以在行業主管部門的指導下對行業內企業開展信用評價,主要服務于行業自律管理,評價不以盈利為目的,不區別對待會員企業與非會員企業。支持符合條件的第三方機構參與公共數據授權運營,提高數據加工能力。第三方機構應依法合規處理企業信用信息,采取有效措施提升信用評價透明度和準確性,持續提升市場化信用評價水平。
八、加快推進公共信用評價與市場化信用評價融合應用。經營主體按照自愿原則統籌使用各類信用評價結果,并對評價結果的應用負責。鼓勵經營主體在招標投標、商業往來等市場活動中,為信用狀況良好的企業提供優惠或便利措施。支持征信機構、信用評級機構將公共信用評價結果納入市場化信用評價指標體系。鼓勵有關部門對行業信用評級為“A”級的企業提供優惠或便利措施。鼓勵行業協會商會結合公共信用評價結果,對會員企業開展自律性管理。鼓勵平臺企業參考公共信用評價結果完善信用管理制度,對守信企業予以流量支持,建立平臺間失信聯合約束制度,提升平臺內企業信用水平。
九、更好發揮信用評價對中小微企業融資的支持作用。鼓勵金融機構依托全國一體化融資信用服務平臺網絡,合理使用公共信用評價結果,完善授信、風險評價和息費定價模型。鼓勵對信用評價等級較高的企業降低抵質押擔保要求,逐步擴大信用貸款覆蓋面、提升信用貸款比重。支持符合條件的征信機構參與融資信用服務平臺運營,客觀、準確、全面反映中小微企業信用狀況。充分發揮中國人民銀行信貸市場服務平臺作用,提升對中小微企業的信用評價水平。
十、完善信用修復后的評價更新調整機制。最短公示期滿后,企業可以通過“信用中國”網站對包括行政處罰、嚴重失信主體名單、異常名錄等在內的失信信息提出信用修復申請。“信用中國”網站收到信用修復申請后,按照“誰認定、誰修復”原則,及時推送給有關行業主管部門辦理。符合修復條件的,相關部門應當及時更新信息,并根據更新后的信息開展公共信用評價。“信用中國”網站與第三方機構建立信用修復結果共享機制,第三方機構應當同步更新企業信用信息,并依據更新后的信息對企業進行信用評價。具體修復工作依照國務院辦公廳印發的《關于進一步完善信用修復制度的實施方案》(國辦發〔2025〕22號)等執行。
十一、暢通異議申訴處理渠道。企業對公共信用評價結果有異議的,可以向作出評價的部門提出異議申訴。有關部門應當及時處理異議申訴申請,經核實符合申訴條件的,及時更正有關內容。企業認為第三方機構采集信息存在錯誤、遺漏,或對評價結果有異議的,可以向作出評價的機構提出異議或申請復評。第三方機構不得以更正或更新信息為由,向企業額外收取費用。
十二、落實信用評價管理職責。國家發展改革委加強統籌協調,牽頭建立健全企業信用狀況綜合評價體系。行業主管部門加強對各地方開展行業信用評價工作的指導與管理,對地方未按行業統一信用評價規則擅自開展企業信用評價情況進行全面排查清理,并于2026年底前完成清理工作。中國人民銀行加強對征信機構、信用評級機構的監督管理,行業主管部門強化對行業協會商會的指導,持續提升市場化信用評價的客觀性、準確性。對不按標準和程序開展信用評價,非法泄露、竊取、出售、篡改企業信息,擅自篡改評價結果,違規收取費用等行為,依法依規追究相關單位和人員責任。
各地方各有關部門要抓好本方案的貫徹落實,強化數據共享支撐,優化信用評價流程,規范信用評價應用,提高信用評價的精準性和權威性。推動建立健全企業信用評價相關法律法規制度體系,做好立改廢釋工作。加強宣傳解讀,提高企業對信用評價的認知度和參與度,營造公平競爭市場環境,助力全國統一大市場建設。
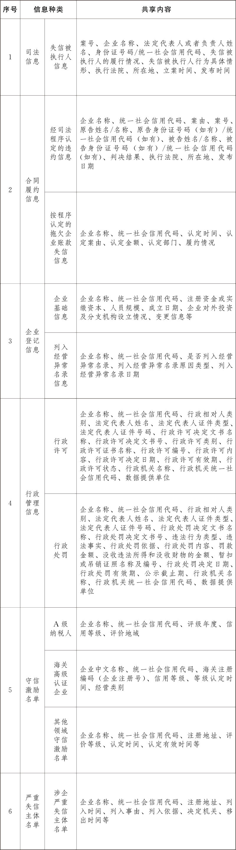
附件:公共信用綜合評價數據目錄
附件
公共信用綜合評價數據目錄
